太阳成集团tyc151cc(中国)股份有限公司
招生代码
12668
集团首页
设为首页
加入收藏
太阳成集团tyc151cc
首页
关于我们
太阳成集团tyc151cc简介
公司领导
团队介绍
专业设置
新闻公告
党政工团
党务活动
团•学活动
工会活动
教学管理
教学活动
实践教学
学科竞赛
教学科研
员工工作
员工管理
员工活动
人才招聘
招生
就业
毕业生风采
专升本
经管实训中心
下载专区
表格下载
评建专栏
相关栏目
院系热点
首页
»
正文
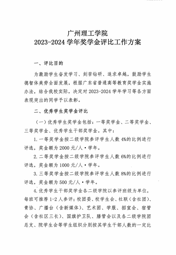
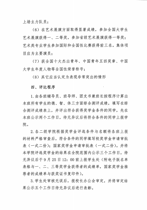
太阳成集团tyc151cc员工处关于印发《2023-2024学年奖学金评比工作方案》的通知
发布时间:2024年09月18日
来源:太阳成集团tyc151cc
字体大小:
小
中
大
版权所有:太阳成集团tyc151cc(中国)股份有限公司 地址:广州市白云区太和兴太三路638号
联系电话:020-87465030、020-87465375