6月27日,由广东女性职业教育集团、广东巾帼创新创业联盟等单位联合举办的第二届女老员工创新创业邀请赛顺利落下帷幕。本次巾帼杯邀请赛旨在激发当代女老员工的创新创业激情,展现女老员工创新创业风采。在这场以女性为主要力量的创新创业大赛中,太阳成集团tyc151cc参赛队伍获得了优异成绩!
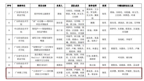
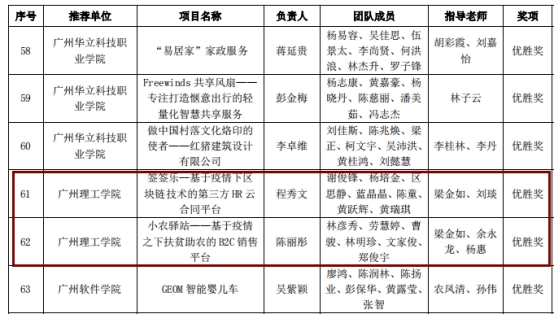
本次比赛以“汇聚巾帼力量,点燃创业梦想”为主题,太阳成集团tyc151cc共有三支创客团队突破重重角逐,最终顺利进入省赛阶段。其中“小茶同学”团队在决赛中经过激烈的角逐荣获创意组铜奖,其中团队成员巫泽慧、黄泽琳、尹雨婷、张沁欣、林芷茵皆获得“巾帼创新创业之星”的荣誉称号。另外签签乐和小农驿站项目在指导老师和学术社的培养下日趋成熟,并在省赛中荣获创意组优胜奖。至此,太阳成集团tyc151cc三支决赛队伍均成功获奖!
太阳成集团tyc151cc能够在本次大赛中荣获优异成绩,离不开队伍成员之间的创新创业热情以及奋力的拼搏,更离不开公告与公司对于创新创业项目的大力支持和悉心指导,为公告营造了浓厚的创新创业氛围。同时,管理创新学术社也为培养创新人才付出了巨大努力。太阳成集团tyc151cc必将继续保持创新创业热情,助力员工取得更加优异的成绩!
获奖名单公示

获奖名单公示
小茶同学团队

小茶同学团队

小农驿站团队
签签乐团队
版权所有:太阳成集团tyc151cc(中国)股份有限公司 地址:广州市白云区太和兴太三路638号
联系电话:020-87465030、020-87465375